Strategic advice to leverage new technologies
Technology is at the heart of nearly every enterprise, enabling new business models and strategies, and serving as the catalyst to industry convergence. Leveraging the right technology can improve business outcomes, providing intelligence and insights that help you make more informed and accurate decisions. From finding patterns in data through data science, to curating relevant insights with data analytics, to the predictive abilities and innumerable applications of AI, to solving challenging business problems with ML, NLP, and knowledge graphs, technology has brought decision-making to a more intelligent level. Keep pace with the technology trends, opportunities, applications, and real-world use cases that will move your organization closer to its transformation and business goals.
Insight
"Change is the law of life. And those who look only to the past or present are certain to miss the future." These words of US President John F. Kennedy are weighed in gold by wise individuals in all walks of life. Such an undeniable truth drives the present-day transformation of enterprise software through a series of technological innovations.
Software Project Planning: Part II -- Back to 1978
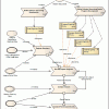
UML Metamodeling for Enterprise Architecture
UML Metamodeling for Enterprise Architecture
There's a common thread in all of the current hot topics concerning enterprise architecture (from business-IT alignment to agile development to architectural conformance): they are all impossible without the timely availability of knowledge. The reason is simple; just ask yourself the following questions:
In 2006, Cutter EA Practice Director Mike Rosen and I (Jeroen van Tyn) wrote an Executive Report that made the case for enterprise business architecture as requirements for enterprise architecture (EA) in general and for the use of business patterns as a way of articulating enterprise business architecture.1 In an E-Mail Advisor earlier this year, I presented a thumbnail case study of how discovering and articulating a business pattern had a significant impact on executive-level enterprise business decisions.
In this issue we look at forecasting and forecasting techniques in the business and organizational setting.
Organizations make enormous investments based upon forecasts they produce. Forecasted demand for new or existing product lines influences operational, logistical, marketing, retail, and many other decisions in an organization's value chain. While effective forecasting practices can inform a range of activities from daily operations to strategic initiatives, forecasting researchers and practitioners often lament about the gap between forecasting theory and practice.
Forecasting applies to a multitude of businesses; let's start off by looking at a couple of examples of how the practice is currently being used.

